中国·tyc5997太阳集团(Macau)股份有限公司-官方网站

Stock Code 600846
Quick Link
  • Tongji University
  • Tongji Holdings
  • CSRC
  • Shanghai Stock Exchange
  • Enterprise mailbox
中文
  • Home page
  • About Us
    • Company Profile
    • Our History
    • Development Strategy
    • Organizational Structure
    • Our Team
  • Our Business
    • Engineering Consulting Services
    • 环境工程科技服务与投资建设
    • 科技园建设与运营
    • Construction Project Management
    • Real Estate Development
    • Innovative business
  • Company News
  • Party Building News
    • Party Building News
    • Party Building Knowledge
  • Investor Relations
    • Company Announcement
    • Financial Information
    • Corporate Governance
    • Stock Quotes
    • Investors Interaction
  • Join Us
  • Contact Us

Company News

  • tyc5997太阳集团校招走进中科大
    2025-03-03
    2月28日,“人民城市首提地 才聚杨浦高校行”中国科学技术大学专场活动顺利举行。tyc5997太阳集团作为杨浦区重要企业代表受邀参加了此次现场招聘。
    Details
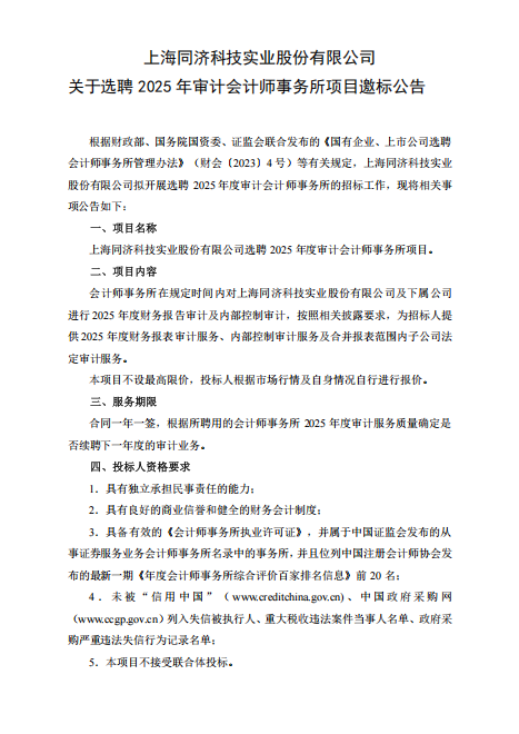
  • 关于选聘 2025 年审计会计师事务所项目邀标公告
    2025-02-28
    关于选聘 2025 年审计会计师事务所项目邀标公告
    Details
  • 评标办法
    2025-02-28
    评标办法
    Details
  • 项目快报 | 地铁1号线开通 太原地铁迈入“换乘时代”
    2025-02-27
    项目快报 | 地铁1号线开通 太原地铁迈入“换乘时代”
    Details
  • 1
  • 2
  • ...
  • 31
  • 32
  • 33
  • 34
  • 35
  • 36
  • 37
  • ...
  • 83
  • 84
Tongji Science & Technology
WeChat Official Account
Add:1398 Siping Road, Tongji United Plaza, Block B, 20th Floor, Shanghai Zip code:200092             沪ICP备06004706号-1

沪公网安备 31011002005396号